中金网首页

服务热线:4008 602 168

手机端

  • 金属小灵通

    金属小灵通

  • 中金网小程序

    中金网小程序

  • 中金网服务号

    中金网服务号

  • 中金网订阅号

    中金网订阅号

微信号:鹏博金属网

TOP

电解铝行业涉气管控绩效分级指标确定,重污染天气将实施差异化减排措施!
更新时间:2019-09-09 09:34   来源:尚轻时代   浏览次数:289207 | 文字大小:
摘要:  近日,生态环境部发出《关于加强重污染天气应对夯实应急减排措施的指导意见》,对2019-2020年重污染天气应急预案修订工作提出指导意见。

  近日,生态环境部发出《关于加强重污染天气应对夯实应急减排措施的指导意见》,对2019-2020年重污染天气应急预案修订工作提出指导意见。

  《指导意见》提出,重污染天气应对是打赢蓝天保卫战的重中之重。2019-2010年,将推进实施差异化减排措施,有利于促进高质量发展。针对重点区域、重点领域,在重点时段对不同环保绩效水平的工业企业,采取更加精准、更加科学的差异化应急减排措施,有利于增强企业预期,提前有序调整生产,减少对正常生产经营的影响。

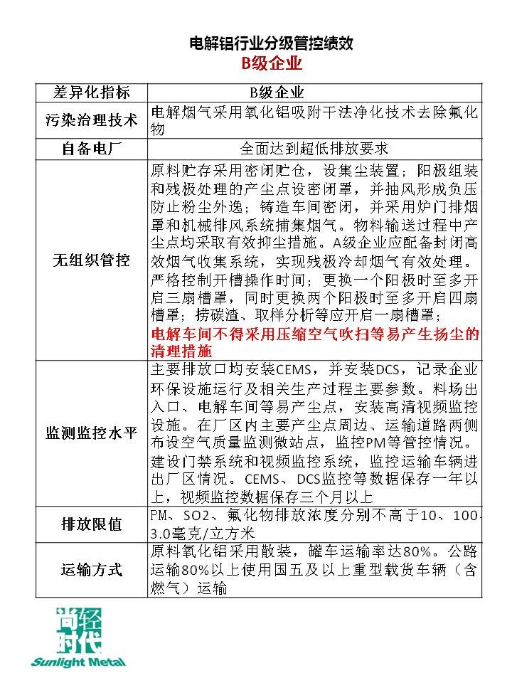
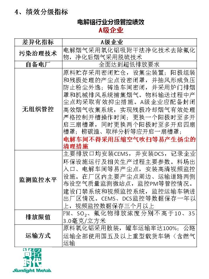
  为指导重点区域各有关地方编制和修订重污染天气应急预案,制定重点行业应急减排措施,生态环境部组织起草编制了《重污染天气重点行业应急减排措施制定技术指南》(以下简称《技术指南》)。《技术指南》涉及钢铁、有色、化工、焦化、铸造、建材、其他等7大类,包括氧化铝电解铝、炭素、铜冶炼、铅锌冶炼、再生铜铅锌、水泥、砖瓦窑、陶瓷、耐火材料等31个行业,简要列举了每个行业的适用范围、生产工艺、产排污环节、减排措施和核查方式等内容,并对钢铁、焦化、氧化铝、电解铝、炭素、铜冶炼、陶瓷、玻璃、石灰窑、铸造、炼油与石油化工、制药、农药、涂料、油墨等15个行业进行了绩效分级,制定差异化减排措施。其他暂未分级行业,将结合实际情况,在今后的工作中考虑分批拟定绩效分级指标。

  《技术指南》涉及内容为一般技术路线,仅作为参考。各地应根据当地产业实际情况,参照《技术指南》中的绩效分级指标和减排措施,制定更符合实际情况的具体操作方案。减排措施力度应不低于《技术指南》,尽量满足重污染天气应急预案各级预警期间污染物减排比例要求。

  企业绩效分级应按“短板原则”执行,在评级时,需满足该级别指标中规定的各项要求,有一项未满足的,降级评定;当企业涉及跨行业、跨工序时,以所含行业或工序中绩效评级较差为准,执行相应应急减排措施。两年内有未批先建、未按排污许可证排放大气污染物、超标排放大气污染物、逃避监管排放大气污染物等重大环境违法行为,或构成犯罪的,不应评为A、B级。

微信图片_20190909092642.jpg

微信图片_20190909092814.jpg

微信图片_20190909092818.jpg

微信图片_20190909092822.jpg

微信图片_20190909092827.jpg




热门关键词:电解铝,铝价,氧化铝,再生铝,,

相关资讯

中金网服务导航

关注我们:新浪微博 腾讯微博

联系电话

  • 全国服务热线:4008-602-168
  • 电话总机:0757-81188070
  • 会员专线:0757-85529962
    18925971363
    18942423029
  • 广告专线:0757-85529962

关于中金网

会员服务

广告服务

移动服务

互动交流

点击这里给我发消息

手机中金网

3g.metalsinfo.com

鹏博金属行情

微信号:metalsinfo

鹏博金属信息

微信号:mi818_com